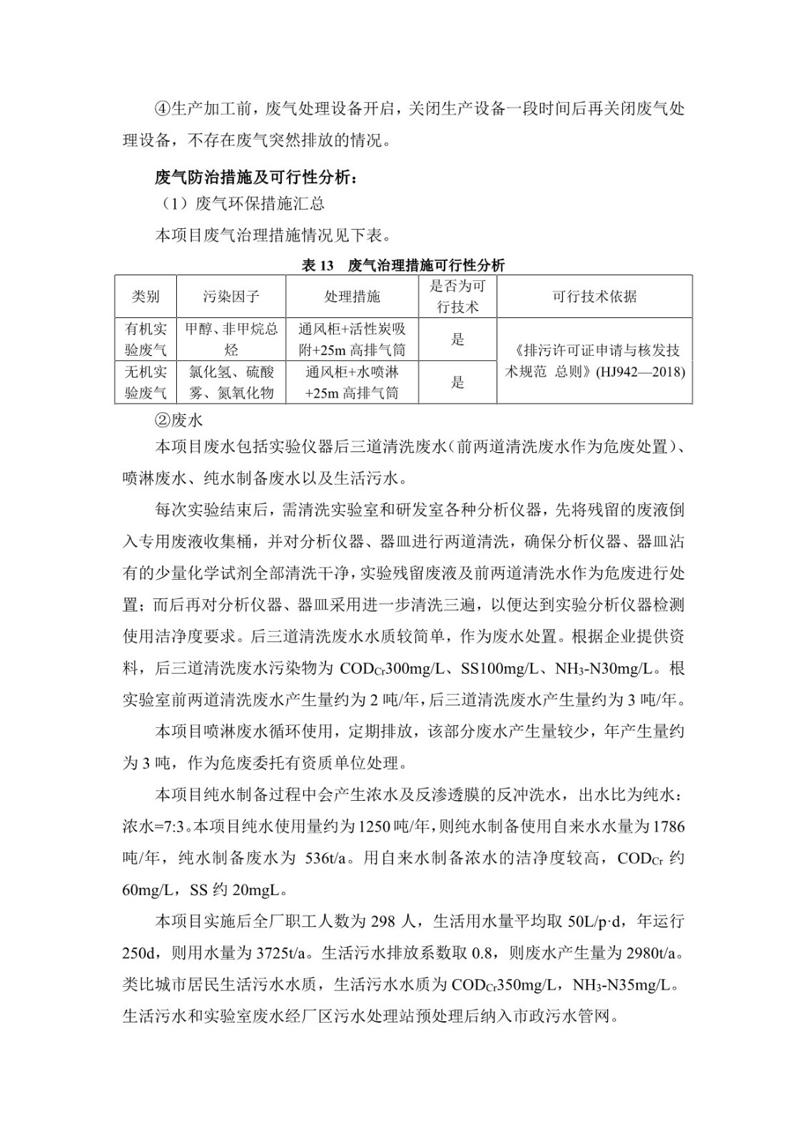
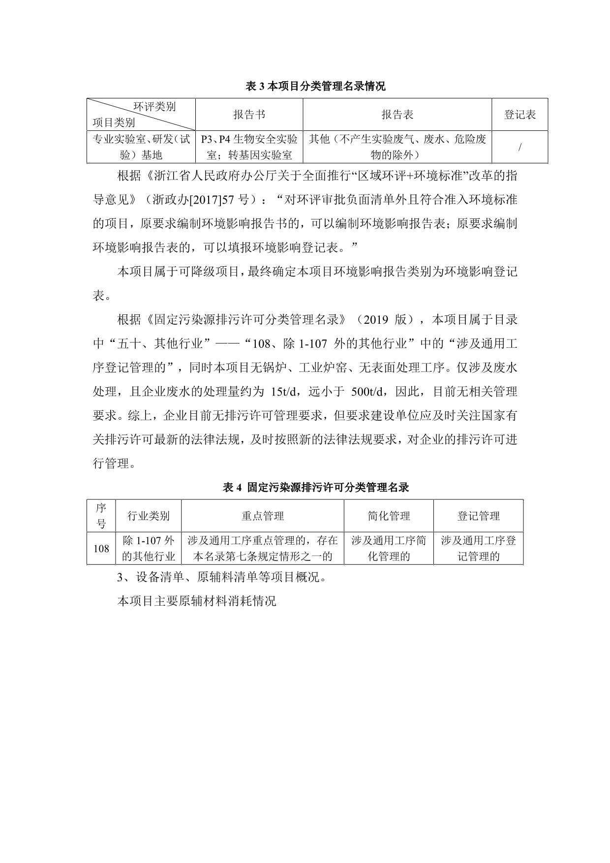
Z6尊龙凯时

+400-861-8585

绿城农科检测手艺有限公司扩建项目(公示)

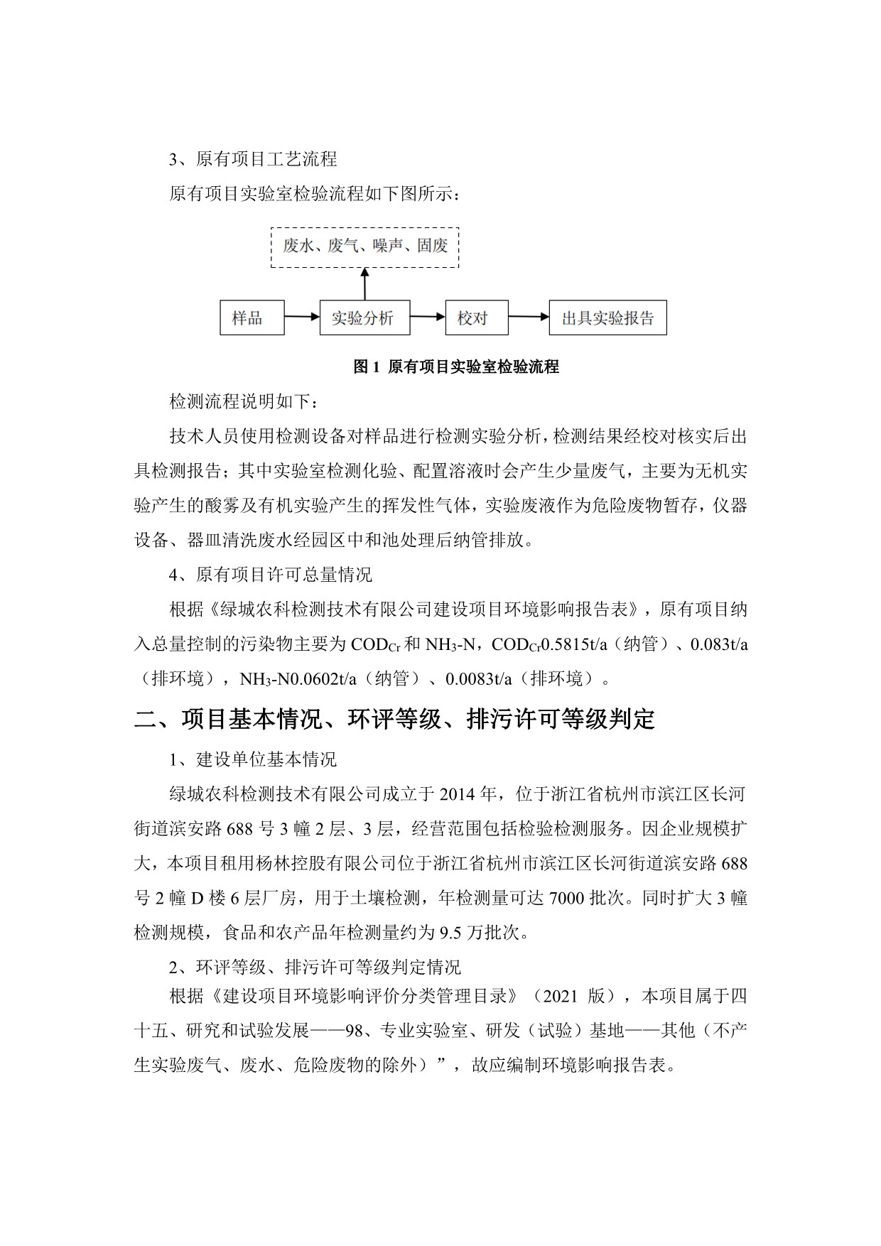
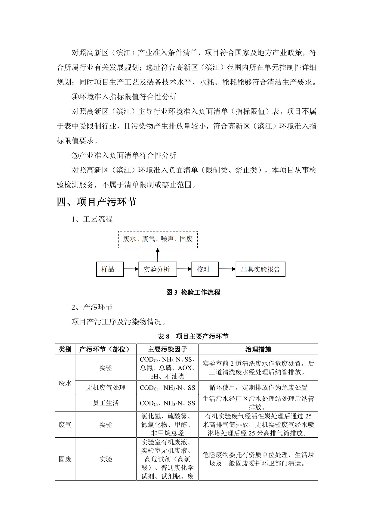
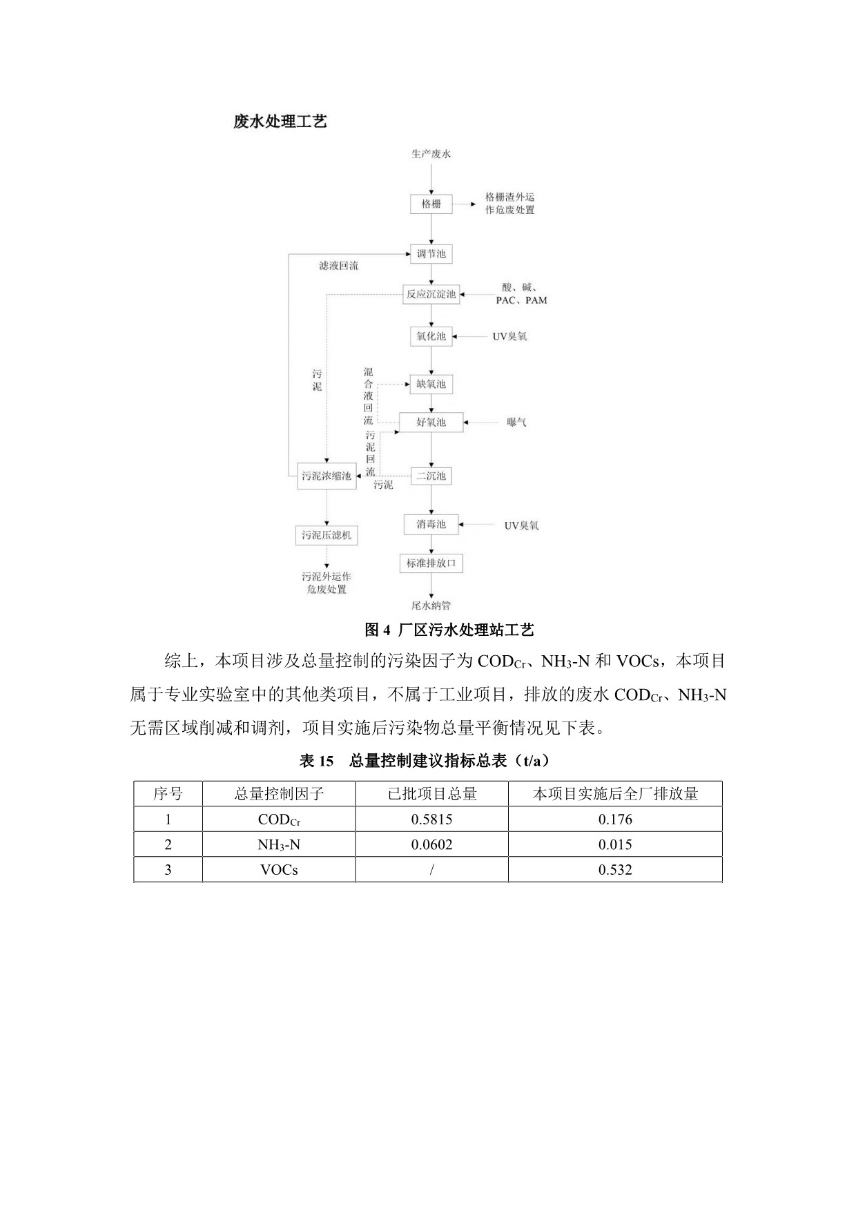
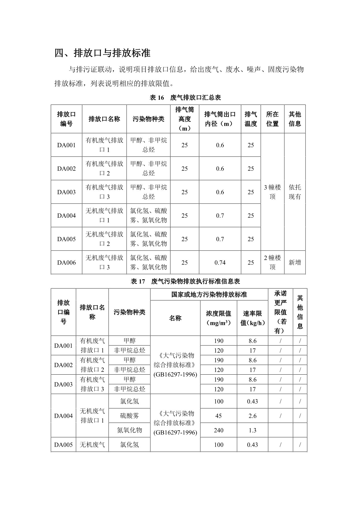
2024-07-05

凭证《建设项目情形影响评价政府信息果真指南》(试行)中相关要求,,,,现将该项目情形影响评价的相关信息公示如下:

项目名称:绿城农科检测手艺有限公司扩建项目

建设所在:浙江省杭州市滨江区长河街道滨安路688号

公示时间:2024年7月5日至2024年7月11日

绿城农科检测手艺有限公司扩建项目情形影响挂号表(公示版).pdf



【网站地图】【sitemap】