Z6尊龙凯时

绿城农科检测手艺有限公司扩建项目(公示)

2024-07-05


凭证《建设项目情形影响评价政府信息果真指南》(试行)中相关要求,,,,现将该项目情形影响评价的相关信息公示如下:

项目名称:绿城农科检测手艺有限公司扩建项目

建设所在:浙江省杭州市滨江区长河街道滨安路688号

公示时间:2024年7月5日至2024年7月11日

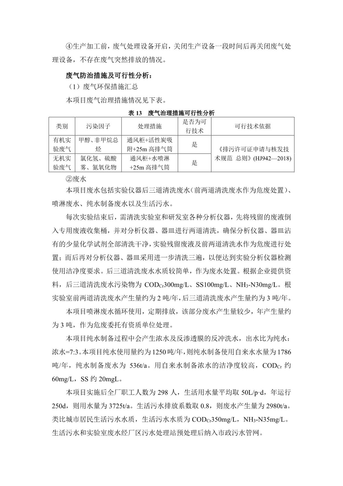
绿城农科检测手艺有限公司扩建项目情形影响挂号表(公示版).pdf





01.jpg02.jpg03.jpg04.jpg05.jpg06.jpg07.jpg08.jpg09.jpg10.jpg11.jpg12.jpg13.jpg14.jpg15.jpg16.jpg17.jpg18.jpg19.jpg20.jpg21.jpg22.jpg23.jpg






【网站地图】【sitemap】